

全国免费客服电话 0317-7777829 邮箱995831774@qq.com
手机13303377029
电话0317-7777829
地址995831774@qq.com
发布时间2024-04-29 08:30:02 人气
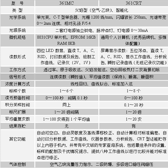
该原子吸收分光光度计是新一代智能化的普及型仪器。361MC为微机型仪器,361CRT为在主机(MC型)的基础上外接PC机数据站。
主要特性:
● 功能丰富:计算机自动扣除空白值,自动扣除灵敏度漂移,自动扣除基线漂移,自动计算平均值及偏差,自动进行工作曲线方程计算并读出浓度值,自动打印分析报告,还能进行火焰发射光度法,氢化物发生原子吸收法及在线富集流动注射原子吸收法分析。后二种灵敏度达到石墨炉水平,但价格远低于石墨炉。
● 操作简单:在条件设定之后,每次仅需按键二下,既能自动读出/打印出吸光度值、浓度值及相对标准偏差。与无微机仪器相比,节省了大量的手工数据处理的时间。
● 信号稳定:采用进口优质光电倍增管及先进的集成电路,单光束光路,强光单色器及高效雾化器,噪音低,精度好。计算机对数变换准确,无温漂,基线稳定性好。
● 专家系统:初学者的老师及顾问(仅361CRT型)。
● 耐腐蚀的原子化系统:雾化室采用优质工程塑料,燃烧头采用长寿命,快速热平衡型钛燃烧头,无须水冷却但能达到长时间测定灵敏度不变化。
● 高效雾化器:高灵敏度及高重现性的保证。
● 寻峰精细:特制的波长细调机构能准确地对准波长峰值位置。
● 连续狭缝:独创的连续狭缝机构保证了极高分辨率及*光谱带宽的获得。
● 防锈性能好:纯优质工程塑料制成的雾化室彻底解决了锈蚀及亲水问题。
● 安全性好:设有二级防爆措施,纵然空气中断,也不会发生事故。
● 配套齐全:随机配套齐全,购后即能使用。多种选购配套组合,大大扩展了本机的应用范围。
技术指标:
● 波长范围:190nm~900nm
● 波长示值误差:≤±0.5nm
● 波长重复性:优于0.3nm(单向)
● 分辨力:分辨锰双线时波峪<40%(光谱带宽0.2nm时)
● 基线稳定性:优于0.004A/30min(铜)
● 检出限:<0.007μg/ml(铜)
● 特征浓度:<0.04μg/ml/1%(铜)
● 电源电源:AC220V±22V/50Hz AC110V±11V/60Hz

相关推荐